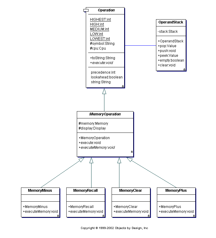
Memory Operations

Click on a class to go to the source.
Calculator Overview

Operation OperandStack MemoryOperation MemoryMinus MemoryRecall MemoryClear MemoryPlus Memory Operations

Valid XHTML 1.0!